Realizzazione di un termostato con AD595 - ViaLeopardiCinque

Vai ai contenuti

Menu principale:

Realizzazione di un termostato con AD595

Progetti
Realizzazione di un termostato con AD595

© 2014 Giuseppe Rapporti

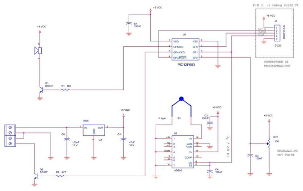
Una termocoppia di tipo K è collegata all'ingresso dell'AD595 che rende disponibile in uscita il valore di 10mV per grado. L'uscita VO/FB dell'AD595 (10mV/°C) è collegata all'ingresso analogico AN1 del microcontrollore U1, mentre il set-point viene impostato mediante la regolazione del trimmer multigiri RV1 collegato all'ingresso analogico AN2 di U1. All'avvio del termostato, verrà eccitato il relay collegato a Q2 attivando così la resistenza di riscaldamento. Successivamente Il microcontrollore eseguirà un campionamento al secondo sui due ingressi analogici, confronterà il valore della temperatura misurata con il valore del set point impostato, e se la temperatura è maggiore del set point allora verrà portata a zero l'uscita GP5 di U1 diseccitando quindi il relay collegato al transistor Q2, il relay verrà nuovamente eccitato solo al raggiungimento del valore impostato sul set point meno il valore di isteresi programmato.  Se la temperatura dovesse superare il valore di soglia di allarme programmato, allora verrà attivato il segnalatore acustico collegato a Q1.
CODICE SORGENTE

//////////////////////////////////////////////////////////////////////////////////////////
/*
  Name    : PIC_12F683_AD595_TERMOSTATO_1_0.c
  Author  : Giuseppe Rapporti
  Notice  : Copyright (c) 2014
          : All Rights Reserved
  Version : 1.0
  Notes   : PIC 12F683
          
  Versione   1.0

*/
//////////////////////////////////////////////////////////////////////////////////////////

#include <PIC_12F683_AD595_TERMOSTATO_1_0.h>
#ZERO_RAM

unsigned int16    read_AD595(void);
unsigned int16    read_set_point(void);


void main()

  setup_wdt(WDT_OFF);                          // SWDTEN = 0
  setup_oscillator(OSC_8MHZ);
  setup_adc_ports(AN2_ANALOG | VSS_VDD);       // Vref = Vdd
  setup_adc(ADC_CLOCK_DIV_2);                  // Clock ADC converter
  set_adc_channel(2);                          // GP2 = Ingresso analogico

  setup_comparator(NC_NC);                     // Non viene uato il comparatore
  setup_vref(FALSE);                           // Non viene usata la Vref del comparatore
  setup_timer_0(RTCC_INTERNAL);
  setup_timer_1(T1_INTERNAL|T1_DIV_BY_1);      // 1 = 0,5uS - overflow (65535) ogni 32,8mS
  set_timer1(OVERFLOW_30);                     // overflow ogni 30uS

  enable_interrupts(global);
  disable_interrupts(INT_TIMER1);


  fprintf(COM1,"** AD595 TERMOSTATO V1.0 **");

  output_high(RELAY);                    // relay ON
  output_low(DEBUG_TX);                  // debug TX init...
  output_low(BUZZER);                    // buzzer OFF
  
  delay_ms(STARTUP_DELAY);             
  setup_wdt(WDT_DIV_65536);              // Start WDT=2,4 Sec

  while(1)
     restart_wdt();
     tcelsius = read_AD595();
     if(tcelsius > TEMP_ALARM ) output_high(BUZZER); else output_low(BUZZER);
     set_point = read_set_point();
     fprintf(COM1,"Temp: %lu   Set Point: %lu",tcelsius,set_point);    
     
     if ( tcelsius >= set_point )           output_low(RELAY);
     if ( tcelsius < (set_point-ISTERESI) ) output_high(RELAY);
     
     delay_ms(1000);
     restart_wdt();
  





///////////////////////////////////////////////////////////////////////////////
/*
    FUNCTION:  read_AD595(void)
    DESCRIPTION:  Legge l'uscita dell'AD595  10mV/°C
    PARAMETERS:
    RETURNS:      temperatura misurata    
*/
////////////////////////////////////////////////////////////////////////////////

unsigned int16  read_AD595(void)

  long  d;
  unsigned int32    akku;
  long  mvolt;

  restart_wdt();

  setup_adc_ports(AN1_ANALOG | VSS_VDD);       // Vref = Vdd
  set_adc_channel(1);                          // GP1 = Ingresso analogico

  delay_ms(100);
  
  d=read_adc();

  akku = (unsigned int32) d  * QUANTO;
  mvolt = (unsigned int16) (akku / 100);

  return (mvolt);





///////////////////////////////////////////////////////////////////////////////
/*
    FUNCTION:  read_set_point(void)
    DESCRIPTION:  Legge il potenziometro di regolazione del set point    
    PARAMETERS:
    RETURNS:      set point impostato
*/
////////////////////////////////////////////////////////////////////////////////

unsigned int16  read_set_point(void)

  long  d;
  unsigned int32    akku;
  long  mvolt;

  restart_wdt();
  setup_adc_ports(AN2_ANALOG | VSS_VDD);       // Vref = Vdd
  set_adc_channel(2);                          // GP1 = Ingresso analogico
  delay_ms(100);
  d=read_adc();
  akku = (unsigned int32) d  * QUANTO;
  mvolt = (unsigned int16) (akku / 100);
  return (mvolt);






//////////////////////////////////////////////////////////////////////////////////////////
/*
  Name    : PIC_12F683_AD595_TERMOSTATO_1_0.h
  Author  : Giuseppe Rapporti
  Notice  : Copyright (c) 2014
          : All Rights Reserved

  Version : 1.0
  Notes   : PIC 12F683

*/
//////////////////////////////////////////////////////////////////////////////////////////

#include <12F683.h>
#device adc=10


#fuses   NOWDT          //Wdt disabled and can be enabled by SWDTEN bit of the WDTCON register
#fuses   INTRC_IO       // Internal RC Osc, no CLKOUT
#fuses   NOCPD          // No EE protection
#fuses   NOPROTECT      // Code not protected from reading
#fuses   NOMCLR         // Master Clear pin disabled
#fuses   NOBROWNOUT     // Brown-out Reset disabled in hardware and software
#fuses   NOPUT          // no Power Up Timer
#fuses   NOIESO         // NO Internal External Switch Over mode enabled
#fuses   NOFCMEN        // Fail-safe clock monitor disabled

#use delay(clock=8000000)

#define  DEBUG_TX          PIN_A0         //
#define  AD595_VO          PIN_A1         //
#define  POT               PIN_A2         //
#define  GP3               PIN_A3         //
#define  RELAY             PIN_A4
#define  BUZZER            PIN_A5


#use rs232(baud=9600,parity=N,xmit=DEBUG_TX,rcv=PIN_A3,bits=8, stream=COM1, FORCE_SW, invert)

#bit     ULPWUE  =   0x8E.5   // ultra low power wake up enable bit
#bit     SBOREN  =   0x8E.4   // software BOR enable bit 1=BOR enabled
#bit     POR     =   0x8E.1   // power on reset status bit
#bit     BOR     =   0x8E.0   // brown-out reset status bit
#bit     IOC3    =   0x96.3   // Interrupt on change GPIO3


#bit     RP0     =   0x03.5   // bank select
#bit     PWM1    =   0x05.2   // RFID_COIL-PIN_A2
#bit     T_POINT =   0x05.4   // GP4-PIN_A4
#bit     TMR2ON  =   0x12.2
#bit     TMR2IF  =   0x0C.1
#bit     CMIF    =   0x0C.3   // Comparator interrupt flag bit
#bit     COUT    =   0x19.6   // Comparator output
#bit     GPIE    =   0x0B.3   // GPIO Change Interrupt Enable bit 1=enabled
#bit     GPIF    =   0x0B.0   // GPIF GPIO Change Interrupt Flag bit
                             // 1 = When at least one of the GPIO <5:0> pins changed state (must be cleared in software)


#byte    CCP1CON =   0x15     //
#byte    TMR2    =   0x11      // Timer 2 mudule register
#byte    PR2     =   0x12       // 0x92 BANK 1  Timer 2 Module Period Register
#byte    CCPR1L  =   0x13     // capture compare PWM register 1 Low byte
#byte    INTCON  =   0x0B     // Interrupt control register
#byte    STATUS  =   0x03
#byte    TRISIO  =   0x05     // 0x85  BANK 1
#byte    PIE1    =   0x0C     // 0x8C  BANK 1
#byte    PIR1    =   0x0C     // Peripheral interrupt request register 1
#byte    T2CON   =   0x12
#byte    CMCON0  =   0x19     // Comparator configuration register
#byte    CMCON1  =   0x1A     // Comparator configuration register

#define  STARTUP_DELAY                 1000        // Delay iniziale 1500

long              set_point;
long              tcelsius;


#define           QUANTO         488            // = 5 / 1024 = 0,0048828125 (* 100K)
#define           ISTERESI       200            // 20°C isteresi  (1°C = 10)
#define           TEMP_ALARM     2500           // 250°C  (1°C = 10)


 
Copyright 2021. All rights reserved.
Torna ai contenuti | Torna al menu